Pre-processor
Its pre-processor can automate large scale analysis from model creation to evaluation with a wide variety of functions, ease of operation, and highly accurate mesh generation.

Feature1 : Easy to use GUI

Analysis conditions can be saved as a file and used as a template for similar analysis.
Easily handle large-scale data
Easy to use GUI

Feature2 : Efficient meshing capability

High quality meshing with automatic coarseness control (nodes on CAD surface)
Parallel function that meshes multiple parts at the same time depending on the parallel number of machines

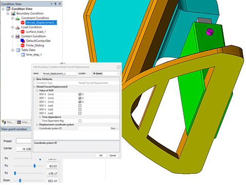
Feature3 : Boundary conditions can be set for CAD elements

Setting windows can be freely arranged according to user preferences
Conditions can be reflected even during mesh regeneration

Feature4 : Automatic contact setting function improves work efficiency

Possible to automatically search the positional relationship of parts
Possible to automatically search the positional relationship of parts
Possible to filter relevant contact conditions from selected parts
Possible to filter relevant contact conditions from selected parts
Changeable contact state with one button (sliding → sticking)
Changeable contact state with one button (sliding → sticking)

CONTACT

Contact Us & Request Info

TEL : +81-3-5859-3012

Office Hours : 9:30~18:00(Excluding Saturdays, Sundays, and holidays)