メーカー名:株式会社エリジオン
(ELYSIUM CO.,LTD.)
(ELYSIUM CO.,LTD.)
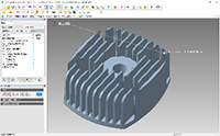
製品や金型の実物を計測した点群データから、ポリゴンやCADデータを生成します。
点群・ポリゴンからフィレットやベース曲面、平面や円柱などを認識し、CAD データの基本となる面分割を行います。また互いに接するフィレットやベース曲面、ぼかし面部分の接線連続性は保持され、滑らかなCAD データが自動的に作成されます。
これにより、従来膨大な手間と時間がかかっていた実製品や金型からのモデル化や、そのモデルの解析業務への適用などをより身近なものとして開発プロセスに取り入れることができます。

推奨環境
CPU
Windows 8.1 Pro 64-bit 、Windows 10 Pro 64-bit (1909 - 21H1) が稼働可能なCPU
メモリー
4GB 以上 *利用する点群データ量に依存
OS
Windows 8.1 Pro 64-bit 、Windows 10 Pro 64-bit (1909 - 21H1)
対応言語
日本語、英語、ドイツ語、中国語 (簡体字、繫体字) 、韓国語
ディスプレイ
1280×1024 ドット以上表示可能なディスプレイ ダブルバッファーに対応した OpenGL ビデオボード
その他の要件
変換に関する要件は使用する Component の要件に依存



